Über uns
Mit Leidenschaft im Einsatz: Für den Wald-mit der Natur
Über uns
Team
Mit Leidenschaft im Einsatz: Für den Wald-mit der Natur.
Als vielseitiger Lehrbetrieb bilden wir Forstwarte aus. Hast du Interesse an einer Forstwartlehre? Gerne kannst du bei uns reinschauen!
-
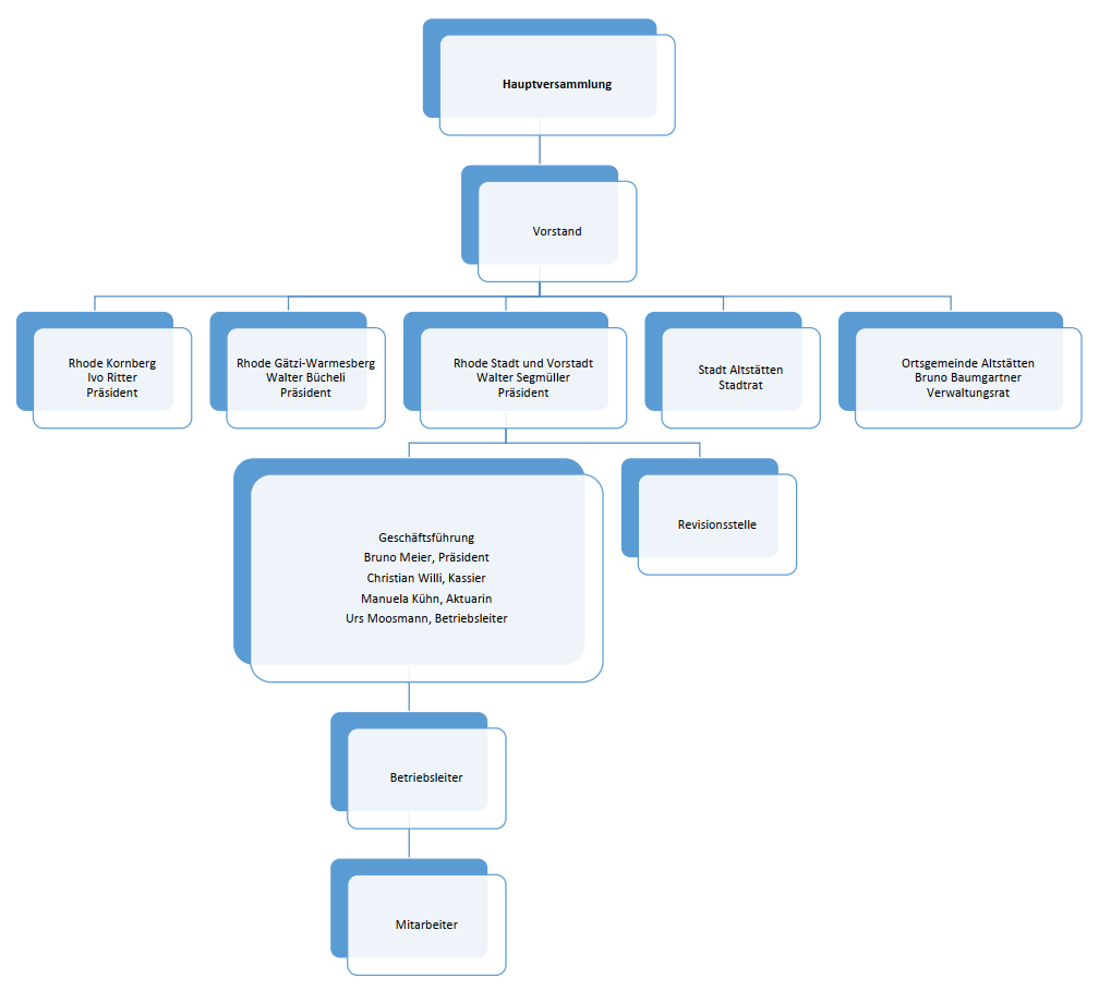
Urs MoosmannFörster HF, Betriebsleiter und Revierförster
-
Hanspeter MeierForstwart EFZ, Vorarbeiter
-
Samuel UlmannForstwart EFZ, Maschinist
-
Justin LöhrerForstwart EFZ
-
Michel StegerForstwart EFZ
-
Sandro MeierForstwart EFZ
-
Linus EtterForstwart-Lernender 2023-2026
-
Rouven Büchel
Forstwart-Lernender 2024-2027
Über uns
Maschinen
Dank unserem breiten Maschinenangebot sind wir flexibel und für Ihren Auftrag bestens gerüstet.
-
Forstschlepper HSM 805 HD
-
Bagger 8-Tonnen Kubota KX085
-
Traktor John Deere 6125M mit Frontlader
-
Seilwinde Ganter 8.5 Tonnen
-
Hackenmulde Pronar
-
Planiepflug
-
Diverse Spezial- und Kleinmaschinen














